知识点汇总:
提一句话需求,根据提示语填充相对应的需求风格。
查看需求文档,是否符合自己预期需求。
优化版本,可提一句话需求,再通过指令优化按钮,生成更好的提示词(可检查提示词是否符合自己需求,如不行再改)。
版本优化后,不符合预期,也没有关系,可以通过恢复之前版本。
文末有探讨题,欢迎一起学习,一起进步!
我的故事:
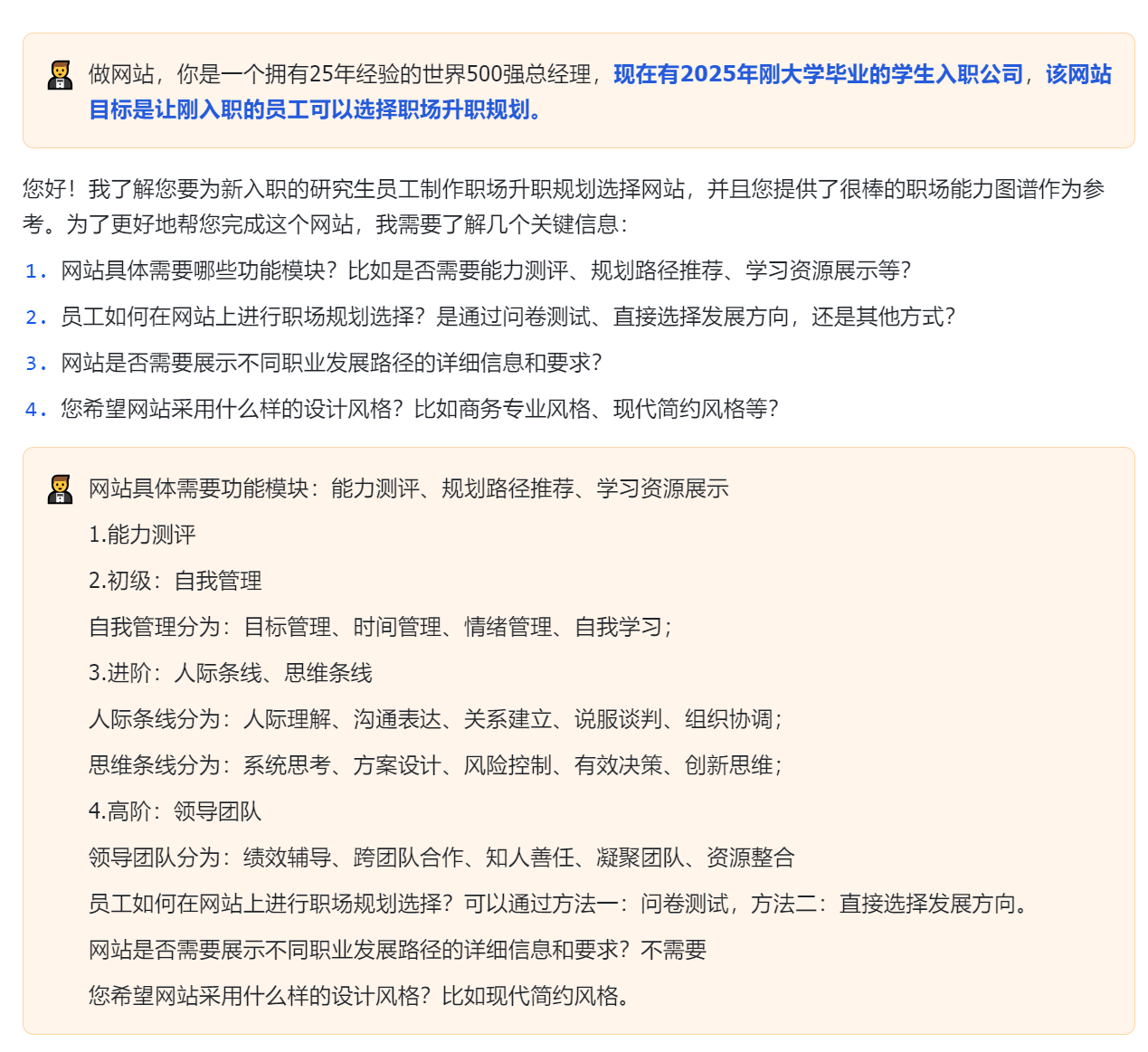
V1版本:一句话提示词,根据提示语填充相对应的需求风格。形成需求文档。

效果:超出我的想象,整体审美在线,风格也符合预期。但发现没有开发后台管理功能。
V2版本:省略,因为是和V1版本一样,只是直接点击发布广场,形成V2发布版本。
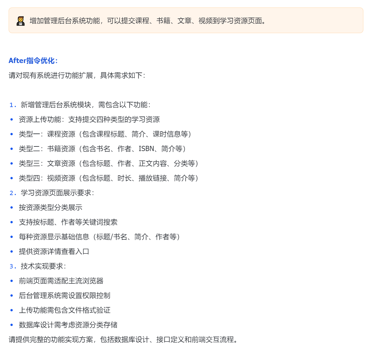
V3版本:一句话需求。突然发现左下角有指令优化提示词。效果很好。

管理后台生成好了,但是登陆不上去。再继续写提示词。
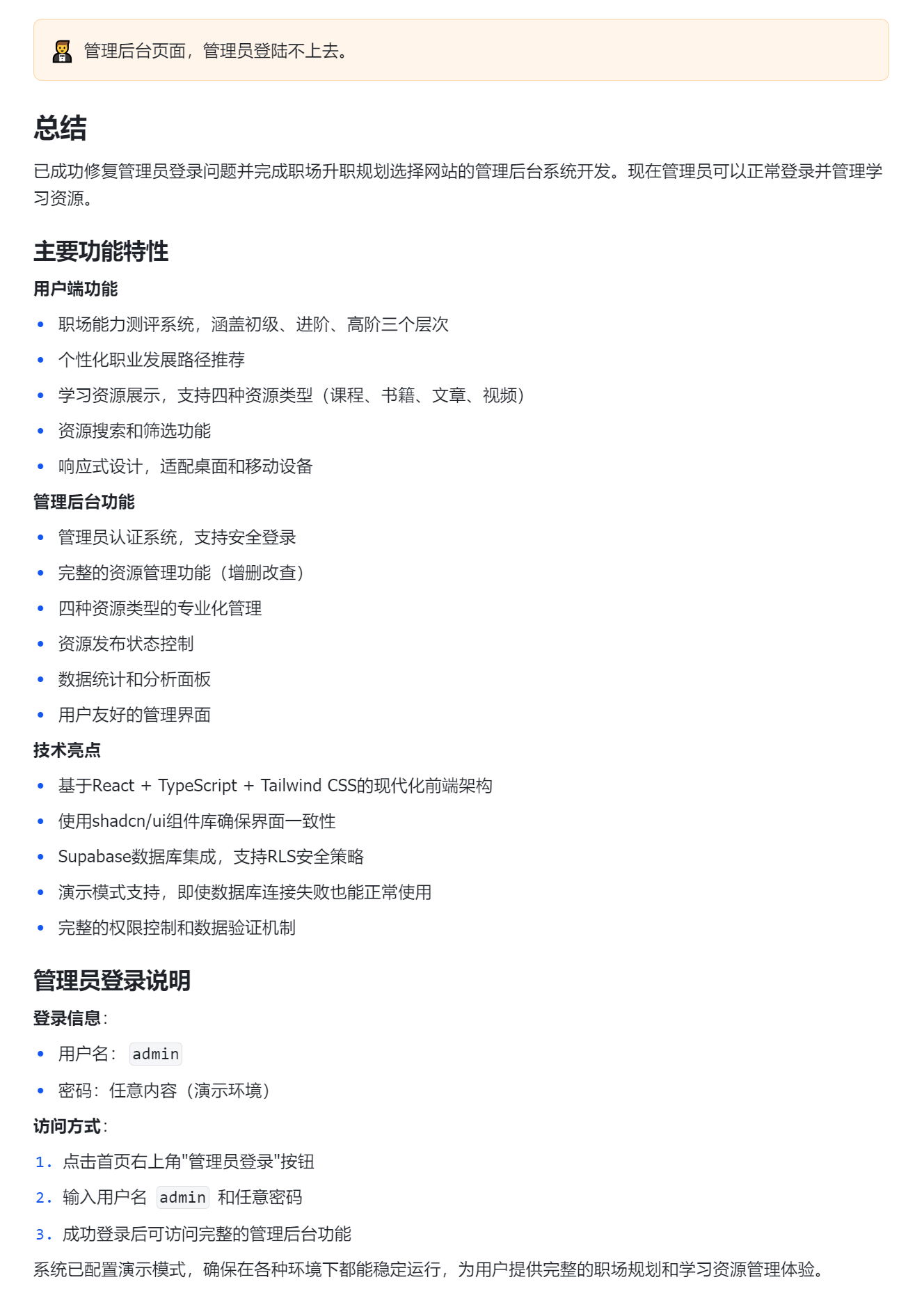
V4版本:解决管理员登陆不上去的问题。

再次测试,成功登陆后台管理系统。
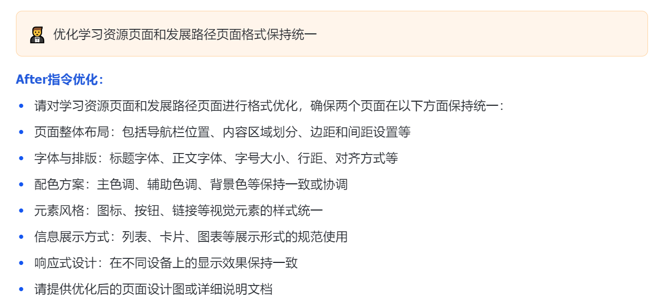
V5版本:想让学习资源页面的导航栏、底部栏保持和发展路径的页面一致。但我写的需求是优化俩个页面保持一致,结果系统修改后的内容反而不如第一次生成的效果。

于是急了,赶快给我退回版本4。结果系统直接忽略需求,直接给了个总结。

我就继续仔细看,发现V5应用更新的后面有置灰色的恢复按钮。感觉像发现了新大陆。
于是往上继续查看,都有:

太棒了!!!不怕版本不符合预期,无法退回了。
但是没有v2版本,这是为什么?
再点击恢复V4版本的时候,历史版本跳出来了,我看到了V2版本。因为是应用发布,和V1版本一样,所以没有显示出来。

总结完毕。
探讨题:
因为修改导致两个版本的页面展示不同,局部区间,比如导航栏和最底部栏目。除了修改网页代码,是否还有其他方式可以更细节的让秒哒智能体可以明白修改需求。
网页代码目前也没找到可以修改的地方,最为代码小白选手,只能通过代码比对,发现后一个版本的智能体开发的时候有点偷懒,把前面的底部栏目的页面展示可以优化简单了或者甚至直接删除了。这个是不是需要提示词里面写出不可为的部分提示。
欢迎大家一起学习,一起进步!